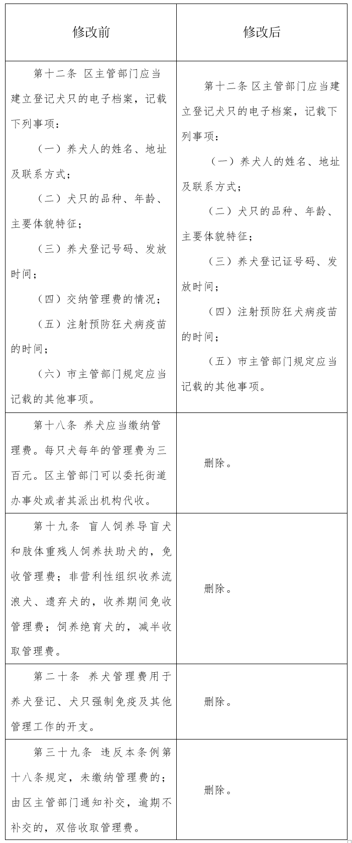
深圳市第六届人民代表大会常务委员会第二十六次会议审议了深圳市人民政府提出的《深圳市养犬管理条例》修正案(草案),经广东省第十三届人民代表大会常务委员会第五次会议批准,决定对《深圳市养犬管理条例》中与“放管服”改革要求不相适应的条款作如下修改:

| 索引号: | 030800-02-2018-104037 | 分类: | |
| 发布机构: | 成文日期: | 2018-12-14 | |
| 名称: | 关于修订《深圳市养犬管理条例》的解读 | ||
| 文号: | 发布日期: | 2018-12-14 | |
| 主题词: | |||
深圳市第六届人民代表大会常务委员会第二十六次会议审议了深圳市人民政府提出的《深圳市养犬管理条例》修正案(草案),经广东省第十三届人民代表大会常务委员会第五次会议批准,决定对《深圳市养犬管理条例》中与“放管服”改革要求不相适应的条款作如下修改:

主办单位:深圳市城市管理和综合执法局 联系方式:0755-83072904
粤公网安备44030402002784号
粤ICP备09129350号-1 网站标识码:4403000058网络支持 IPv6 网络