在植物界,有一位不甚起眼,但堪称“古老祖先”级别的存在——地钱。因其贴地生长、状似古代铜钱,故得名“地钱”。地钱常见于墙角、石壁等阴湿角落,在民间常被用于治疗烧烫伤、蛇毒咬伤。而在科学界,地钱作为典型的苔藓植物代表,是最早适应陆地环境的植物类群之一,在植物演化史上占据着关键地位,其独特的生活史和繁殖方式,也使它成为了探究植物有性生殖起源与演化的理想模型。

近日,深圳市仙湖植物园与武汉华大生命科学研究院、基因组多维解析技术全国重点实验室合作,基于单细胞核转录组测序技术,成功构建了地钱有性生殖器官的高分辨率细胞图谱。该研究系统解析了地钱精子发生、孢子体形成及孢粉素合成等关键生物学过程的细胞组成特征与分子调控基础,为深入理解早期陆生植物的发育及演化机制提供重要参考与数据资源。相关成果以封面文章形式发表于学术期刊《遗传学报》(Journal of Genetics and Genomics)。

Journal of Genetics and Genomics封面
植物登陆前的祖先,也就是远古海洋中的水生藻类,这类原始生物的生殖过程高度依赖水介质,精子需带鞭毛才能在水中游动完成受精。
地钱作为早期陆生植物的代表,其独特之处在于——尽管没有复杂的根、茎、叶分化,形态结构相对简单,但生殖结构分化明确,完整具备精子发生、受精、孢子体发育等核心生殖过程,其雄托与雌托形态特异,能产生带鞭毛的游动精子,保留了3亿多年前植物登陆时的原始特征。然而,地钱的细胞类型高度多样,且缺乏高分辨率表达谱数据,这些过程中细胞分化及功能调控的分子机制仍有待系统阐明。
为揭示这一古老植物的生命奥秘,研究团队利用单细胞核转录组平台,首次在单细胞水平系统绘制了地钱有性生殖器官的转录组全景图谱,成功获得了超过3万个高质量细胞核数据,并在雄、雌样本中分别鉴定出18个和26个细胞簇,从而高精度解析了雄托、雌托及孢子体等关键结构的细胞组成与分子特征。

地钱雌、雄性器官单核转录组图谱
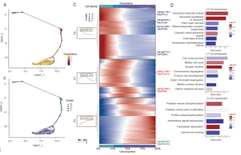
重建地钱精子发育轨迹
基于雄托单细胞数据,研究团队重建了地钱精子从早期精原细胞到成熟精子的连续发育轨迹。该轨迹清晰展现了精子发生过程中细胞状态的渐进式转变。通过伪时间分析,研究团队预测了发育分支点的关键调控因子,进一步识别出与细胞周期调控、染色质重塑和钙信号传导相关的关键基因模块。这些发现为深入理解苔类植物雄性生殖细胞的发育机制提供了重要线索。

地钱精子发育分化轨迹
阐明孢子体功能分工
孢子体是地钱有性生殖的关键结构,承担着孢子产生和传播的重要使命。研究团队基于雌托单细胞数据,进一步阐明了二倍体孢子体中基足细胞、孢子囊壁细胞和弹丝细胞等不同细胞类型的功能分化。这些细胞在孢粉素合成、细胞壁构建、孢子保护等关键过程中各司其职,共同保障完成孢子的发育与传播,其功能分化机制为理解苔类孢子体的独特发育模式提供了全新视角。

地钱孢子体细胞特异的细胞内共表达调控网络
揭示生殖机制演化规律
通过与被子植物拟南芥的跨物种比较,研究团队发现了植物生殖机制演化的重要规律。研究结果表明,地钱的孢子囊壁细胞在功能上与被子植物的花药绒毡层细胞高度相似,而基足细胞则作为连接配子体与孢子体的关键枢纽,承担物质运输与发育调控的重要角色。
研究团队进一步分析发现,地钱与拟南芥共享20个参与孢粉素合成的关键基因(如ACOS5、TKPR1),这表明该生物合成通路在陆地植物中具有古老起源。值得注意的是,孢子囊壁在地钱中呈现多功能状态,而绒毡层在拟南芥中则高度专一化,这一差异揭示了植物适应陆地环境的重要进化策略,即植物细胞功能在进化过程中逐步从“多能性”向“专一性”演化。

地钱与拟南芥跨物种单细胞比较分析
尽管地钱与农作物在形态上差异显著,但本次研究所揭示的精子发生、孢粉素合成、孢子形成等核心生物学过程在陆地植物中具有高度保守性。由此识别出的关键基因调控模块及建立的单细胞技术体系,为农作物分子育种提供了极具借鉴意义的基因资源与技术框架,有助于定向挖掘调控花药发育、花粉抗逆及生殖互作的功能基因,未来有望帮助培育出抗逆性更强、产量更高的农作物新品种,为农业生产带来源自植物演化深处的创新解决方案。
华大生命科学研究院与深圳市仙湖植物园联合培养博士研究生曾瑜盈为该论文第一作者。深圳市仙湖植物园、武汉华大生命科学研究院刘阳研究员,武汉华大生命科学研究院、基因组多维解析技术全国重点实验室魏桐研究员为该论文的共同通讯作者。相关工作得到万种植物基因组计划(10KP project)和深圳市城市管理和综合执法局科研专项(No. 202403)等项目的资助与支持。
文章链接:https://www.sciencedirect.com/science/article/abs/pii/S1673852725002917
相关附件:
相关稿件: