苔藓植物(苔类、藓类和角苔类)是陆地植物中一个重要且多样性高的谱系,全世界约有22,000种。作为“先锋植物”,苔藓可以在许多极端的环境中生长,耐受极端温度、干旱、低光照以及低营养。东亚长齿藓(Niphotrichum japonicum)隶属紫萼藓目紫萼藓科,因其出色的环境耐受能力(高温、干旱、强光和养分限制)而被广泛用于城市屋顶和墙壁绿化,是研究苔藓植物抗逆的良好材料。然而,由于缺乏高质量的参考基因组,人们对其高抗逆性的遗传学基础知之甚少。为了研究东亚长齿藓在高温胁迫响应方面的遗传机制,深圳仙湖植物园研究团队与合作者组装了东亚长齿藓染色体水平基因组,并利用比较转录组学方法揭示了藓类植物对高温胁迫的响应机制。

东亚长齿藓(张力 摄)
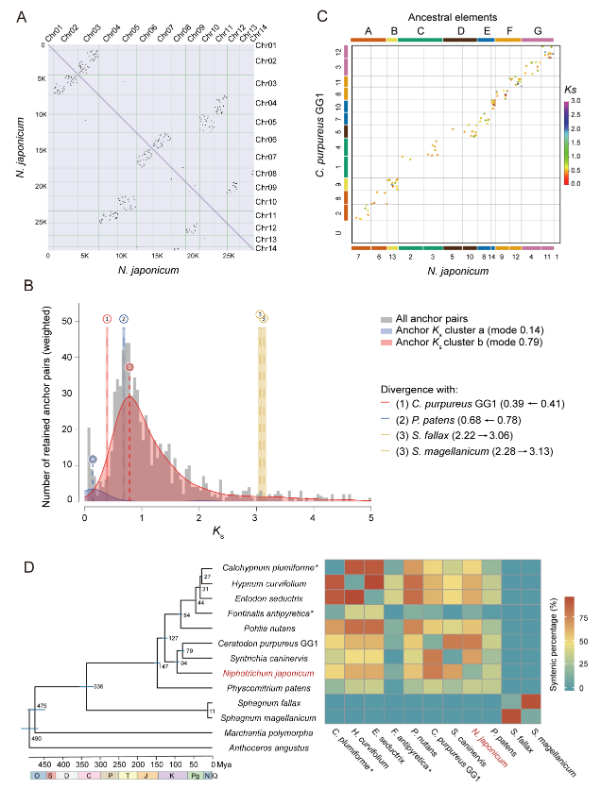
研究结果表明,东亚长齿藓拥有迄今为止已知最小的藓类基因组,全长为191.61 Mb,包含14条染色体,其基因组结构紧凑,编码26,898个蛋白编码基因,其中10,019个为独特基因(unique genes),这些独特基因可能与物种特异的抗逆性有关。东亚长齿藓在其演化史上仅发生了一次与小立碗藓(Physcomitrium patens)共享的全基因组复制(whole-genome duplication, WGD)事件,其常染色体序列结构高度保守,而性染色体高度无序,缺乏共线性。

全基因组复制和藓类植物基因组间共线性分析
通过比较转录组学分析,研究人员阐明了东亚长齿藓热胁迫响应机制的保守性,例如HSPs,LEAs和活性氧(reactive oxygen species , ROS) 清除基因的上调,以及PPR基因的下调等。同时也揭示了东亚长齿藓独特的耐热响应机制,包括植物自交不亲和蛋白S1(Self-incomp_S1)基因家族在基因组中的特异性扩张以及该家族在高温胁迫下的上调、重复基因的功能分歧、上调基因的结构簇以及关键调控基因的协同表达。

加权基因共表达网络分析(WGCNA)和关键调控基因在染色体上的物理聚集
上述研究成果于2023年10月18日以“Chromosome-level genome assembly of Niphotrichum japonicum provides new insights into heat stress responses in mosses”为题,在线发表于国际期刊《Frontiers in Plant Science》上。深圳市仙湖植物园与贵州师范大学联合培养硕士研究生周徐平以及贵州师范大学彭涛副教授为论文共同第一作者,深圳市仙湖植物园董珊珊副研究员和刘阳研究员为论文共同通讯作者。仙湖植物园张力研究员、左勤博士、深圳华大生命科学研究院博士研究生曾瑜盈、蔡语清共同完成了该项工作。该研究工作得到了深圳市城市管理和综合执法局科研项目(No. 202005, 202203, 202106, 202302)和仙湖植物园重点科研基金(FLSF-2021-02)的支持。
相关附件:
相关稿件: